¿Cómo podemos mejorar nuestros Gobiernos de APIs?
API First como enfoque de desarrollo
¿Pero cuál es la mejor forma de implantar un Gobierno de APIs en nuestra empresa?
¿Por qué es importante el enfoque API First?
Este enfoque de desarrollo implica destinar más tiempo al diseño de la API, teniendo en cuenta el feedback y la colaboración con el resto de los stakesholders implicados en el proyecto. Es importante dedicar este tiempo al diseño de la API debido a que hoy en día se consumen webs desde todo tipo de dispositivos, plataformas y sistemas operativos. Por eso, como empresa debemos garantizar una correcta User Experience en todos ellos.
Además de todo ello, API First como enfoque de desarrollo es más rentable a largo plazo ya que evita errores comunes y mejora los microservicios.
Sin embargo, son muchas más las ventajas que tiene en nuestras APIs empresariales:
Además de todo ello, API First como enfoque de desarrollo es más rentable a largo plazo ya que evita errores comunes y mejora los microservicios.
Sin embargo, son muchas más las ventajas que tiene en nuestras APIs empresariales:
.png)
Previene problemas y disminuye los riesgos

Mejora los procesos colaborativos

Reduce los costes de desarrollo

El código puede ser reutilizado en más proyectos
.png)
Mejora la Developer Experience

Apis bien definidas, bien documentadas, responsive
Herramientas de apoyo para implantar API First
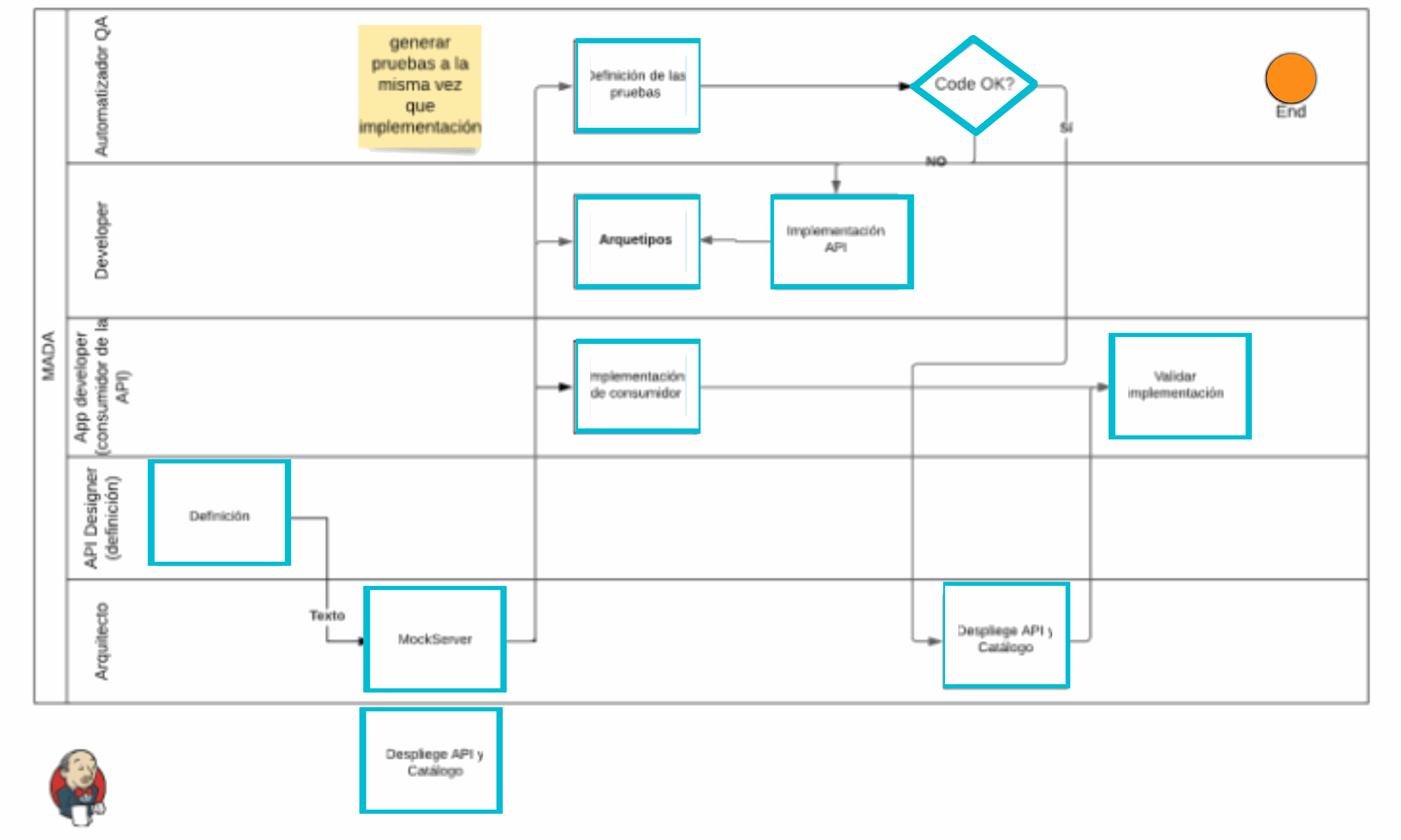
Para implementar la metodología APIFirst dentro de la organización, todos los roles implicados deben trabajar con el documento OpenAPI de inicio. Con el documento de definición se generará automáticamente un mockserver. En este punto, se subirá al API Manager exponiendo el mockserver, que permitirá realizar las pruebas, implementación y empezar al consumir a realizar todos sus desarrollos.
Además, cuando sea una nueva versión, ayudará en la generación de las pruebas de estrés y urls para realizar la seguridad.
Se aconseja, en los equipos de Scrum, que las pruebas se desarrollen en el mismo sprint que la implementación, con el afán de que los desarrolladores puedan utilizar las pruebas implementadas para validar su funcionalidad, y así, mejorar la calidad del software y reducir el time-to-market de las releases.
Una vez tengamos todo lo anterior, y cogiendo de base nuestro documento OpenAPI, debemos hacer uso de herramientas de apoyo para llevar a cabo la correcta implantación:
Conclusiones
Finalmente, la realidad actual es que en el mundo está todo cada vez más y más APIficado. Las APIs han logrado que el ecosistema empresarial esté conectado y abierto a través de sus funcionalidades. Por tanto, la transformación digital de las empresas debe incluir un Gobierno de APIs para garantizar la conectividad y la buena gestión de todos los recursos. Además, dedicar más tiempo al diseño y hacerlo antes de la implementación, sin duda, resulta una opción más rentable a largo plazo pues se evitan gran parte de los problemas tras la implementación.

.png)
.png)

.png)


Escriba un comentario
Usted debe ser registrado escribir un comentario.